学工动态

当前位置: 首页 >> 学生工作 >> 学工动态 >> 正文

致制片厂91mv,c00l全体考生的一封信

发布日期:2023-06-09    作者:吴碧栓     来源:     点击:

全体考生:

根据学校教学工作安排,课程考试原则上于7月2日前完成,成绩登录于7月9日前全部完成。现将2022-2023学年下学期课程期末考试工作相关事项通知如下。

一、考试时间

1.部分结束的课程和非闭卷笔试考试课程由各学院安排在6月24日前进行。(6月24日-6月25日,计算机类公共必修课程机考;6月26日-7月2日,考试课程闭卷笔试。英语类、数学类、物理类、政治类公共课集中安排在6月27日前进行。)

2.补(缓)考:考试安排在下学期开学第一周进行。

3.其他考试安排:6月21日学校教务处发布。

二、考试的组织和要求

1.学院成立考试工作领导小组,由主管教学的副院长任组长,统筹协调考务工作。

2.学生所在学院负责考试监考工作,每个考场安排2名监考人员,考生要听从监考老师的管理。

3.带齐证件:带齐身份证和学生证。(如果考生两证都丢失,需提前找所在学院出具证明,并注明学生的姓名、学号、专业、班级、身份证号信息,贴考生近期登记照,辅导员签字,交给监考老师。)

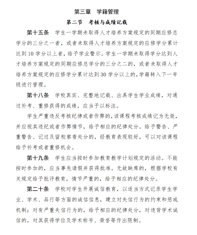
4.学院将在考前组织学生学习《湖北文理学院学生管理规定》(校政发学〔2018〕11号)和《湖北文理学院学生违纪处分办法》(校政发学〔2017〕11号)等文件,加强考风考纪教育和考试心理疏导。(附图片)


上一条:湖北文理学院制片厂91mv,c00l暑期“三下乡”志愿服务 下一条:“听他们说”育人故事分享会——制片厂91mv,c00l2023届考研学长的经验分享

关闭